Оптимизация процессов целой компании или отдельных проектов
Архитектор Бизнес-процессов компании
Архитектор нужен если:
Просмотрите и узнайте необходим ли вам Архитектор БП
Подготовим данные по тем процессам от которых можно отказаться навсегда
Подготовим список сотрудников, которые выполняют ненужные процессы с описанием времени выполняемой ими работы
Подготовим подробное описание процессов которые можно сократить с использованием определенных инструментов
Подготовим отчет по оптимизации работы определенных отделов в вашей компании. У каждого отдела/ сотрудника будет своя описанная зона ответственности.
Вы начнете понимать все процессы, происходящие в вашей компании. Начиная от работы менеджера по продажам - заканчивая ТОП менеджерами.
Появится возможность оперативно и в короткие сроки получать самые важные показатели деятельности фирмы.
На удаленке можно иметь не только операторов Call центра!
Проанализируем точки взаимодействия производственной площадки с другими отделами
Все процессы по оптимизации позволяют увеличить маржинальность ваших продуктов.
КЕЙСЫ ПРОЕКТОВ
Оцените разработанные нами Бизнес процессы
ПОЛНЫЙ СПИСОК
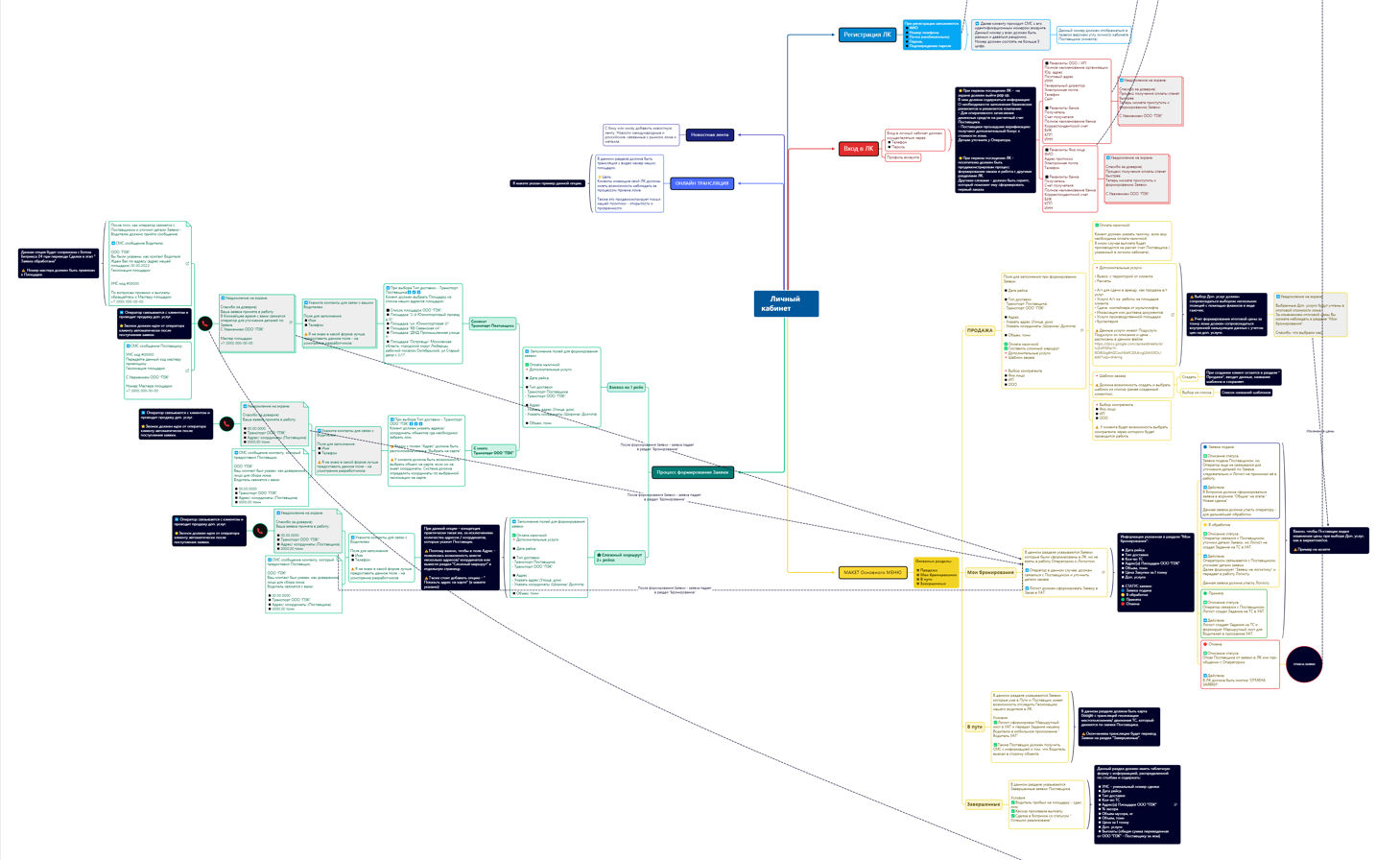
БП сервиса «Личный кабинет»
БП воронки при работе с Постоянными клиентами
Длительность разработки - 3 месяца. Цель - искоренить человеческий фактор.
В "логике" предусмотрена не только работа самого сервиса, но и взаимодействие с CRM и 1С. Сервис позволяет автоматизировано ввести работу с клиентами, без участия менеджера.